8 年
手机商铺
入驻年限:8 年
季女士
江苏 无锡市 梁溪区
医疗器械、细胞库 / 细胞培养、耗材、技术服务、试剂、实验室仪器 / 设备
科研机构 经销商 生产厂商
公司新闻/正文
6793 人阅读发布时间:2025-09-04 14:08
撰文:Dr.韦 本文审核专家:江苏大学附属医院 李晶教授
据日本媒体于 8 月 29 日的报道,在东京的一家诊所内,一位 50 多岁的外籍女性在接受自体脂肪干细胞治疗时,突然出现身体状况急剧恶化,经送医抢救无效死亡。

这是日本实施《再生医疗安全法》以来,首次因干细胞自由诊疗导致患者死亡而触发的紧急叫停举措,一时间在全球范围内引发了广泛的关注与热议。
在事件发生之后,干细胞制备流程、出货环节、治疗过程的操作、剂量等等环节都成为了调查的焦点。
目前这一事件的调查结果仍有待公布,但业界已经对导致可能导致悲剧发生的原因展开了诸多的推测[1]:
1、 严重过敏反应:患者接受治疗所使用的是冷冻保存的自体脂肪干细胞,在冷冻这类细胞时,为防止细胞冻伤,需要添加 DMSO(二甲基亚砜)作为保护剂。然而,DMSO 具有潜在的致敏性,可能引发部分人群的急性过敏反应。倘若未能在治疗前全面、准确地做好过敏风险评估,或者在过敏反应发生时,因缺乏及时有效的应对措施,便极有可能导致患者的呼吸、循环系统出现衰竭,进而危及生命。
2、 大剂量栓塞风险:据日本媒体报道,该诊所使用的干细胞剂量高于常规水平。当过高浓度的细胞一次性进入血管后,极易在血管内相互聚集形成团块,一旦这些团块堵塞如肺血管等关键血管,将会迅速引发栓塞,严重威胁患者的生命安全。
3、 操作不当引发的风险:冷冻干细胞在解冻后,若未能进行充分的分散处理,或者在回输过程中速度过快,都会显著增加栓塞的风险。
近年来,大量的临床实践已经证实了干细胞本身的安全性。
然而,干细胞制剂的制备以及使用,是一个非常复杂的过程,这一系列操作对技术和流程的要求极为严苛,任何一个环节出现偏差,都可能给患者带来难以预估的严重后果。
当业界仍在争论这起个案的具体责任归属时,一个更严峻的课题已然摆上台面——在细胞治疗的发展面前,细胞质量体系的建立与完善,显得尤为迫切和重要。
细胞,作为生命的基本单位,其质量直接关系到治疗的效果与患者的安全。细胞治疗已迈入“3.0时代”,标志着从单纯追求细胞数量与短期效应,转向对细胞纯度、功能活性、制备工艺稳定性及长期安全性的系统性苛求,其核心目标已从“能否实现”转向“如何优化”,即如何提高细胞产品的安全性、有效性及可及性。
人机料法环:细胞质量的五维生命线
“人、机、料、法、环” 理论来源于全面质量管理理论,这五大要素构成了质量体系的基础框架。
(1)人:人是指参与生产的工作人员。
从细胞采集、培养到回输,每一个环节都需要专业的人员进行操作。这些人员不仅需要具备扎实的专业知识,还需要有严格的职业道德和责任心。任何一点疏忽,都可能导致细胞质量的下降,甚至引发严重的医疗事故。因此,加强人员的培训和管理,是确保细胞质量的首要任务。

来源:天津市市场监督管理委员会《细胞制备中心管理规范》
敲重点
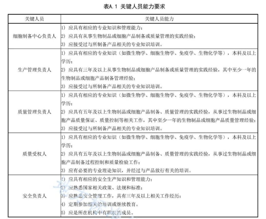
例如,我国《药品生产质量管理规范(GMP)》的附录《细胞治疗产品(征求意见稿)》对包括产品生产负责人、质量负责人和质量受权人在内的关键员工提出了更高、更详细的资格要求。针对关键人员资质,生产管理负责人、质量管理负责人和质量受权人应当具有相应的专业知识(微生物学、生物学、免疫学、生物化学、生物制品学等),并能够在生产、质量管理中履行职责。
(2)机:指生产所需要的机械设备。
细胞的生产需要精确的温度、湿度、氧气浓度等环境条件,这些都需要通过先进的设备来控制和维持。同时,细胞的分离、纯化、扩增等过程,也需要依赖高精度的仪器来完成。
敲重点
根据国家药监局核查中心发布《细胞治疗产品生产检查指南》,细胞治疗产品生产设备不同于其他生物工艺领域的大型设备,都以小型化为主,多涉及配套无菌一次性耗材。在检查时,应从设备的设计应用、生命周期以及合规性方面进行检查。
1)应对设备进行确认,确认设备满足工艺要求,并保证持续确认状态。
2)应建立与设备相配套无菌一次性耗材的来料验收流程与可接收标准。
3)密闭系统或设备放置环境的洁净度级别应与其设计以及使用的工艺相适应,应当定期检查密闭系统或设备的完整性(例如通过压力测试和/或监测)。
4)应建立生产过程中设备出现异常情况下的处理规程,相关处理要求应符合注册工艺。
(3)料:指生产涉及的所有物料。
从细胞采集所需的试剂、耗材,到细胞培养所需的培养基、生长因子,再到回输过程所需的导管、注射器等,每一个物料的质量都直接影响到细胞的质量。因此,选用质量可靠、来源明确的物料,并建立严格的物料管理制度,是确保细胞质量的重要环节。
敲重点
例如,国家食品药品监督管理总局药品审评中心专家发布的《关于细胞制剂产品质量研究与质量控制的一些思考》指出[2],生产用的细胞,其来源应可溯。
供者应经过相关的检查(尤其是人源特定病毒的检查)以满足后续操作和临床使用的要求。
还需要关注生产用细胞是否有外源因子的污染,评估是否存在病原体传播风险提高的可能性。
其次,生产中使用的原材料包括细胞培养液、细胞因子、消化酶、生物材料和基因修饰材料等被添加到生产体系中,可能残留于终产品,因此应严格控制生产用原材料的来源、质量和用量等。
(4)法:指生产使用的工艺方法。
我国《细胞治疗产品研究与评价技术指导原则(试行)》强调,细胞治疗产品的生产过程应遵从《药品生产质量管理规范》的基本规范和相关原则,研究者需建立细胞治疗产品的质量控制策略,建议确证性临床试验用样品的质量控制与商业化生产时的质控要求保持一致。
(5)环:指生产所处的环境。
从生产环境来看,干细胞制剂必须在符合GMP的实验室中生产。按照国家规定,细胞治疗产品的生产环境需达到 B+A 级洁净度标准,这一要求为细胞制备提供了基础保障,能最大限度降低污染风险,避免细菌、病毒等有害物质对细胞制剂造成污染。

来源:《药品生产质量管理规范-细胞治疗产品附录(征求意见稿)》
QC和QA:质量管理的核心
QC(Quality Control,质量控制)和QA(Quality Assurance,质量保证)是质量管理中的两个核心概念,是确保细胞质量的双重保障。
QC是通过检测、测试和检验等手段,确保产品或服务在生产过程中符合既定质量标准。例如,对原材料、半成品和成品进行抽样检查,剔除不合格品。
QA是通过建立和维护质量管理体系,确保整个生产过程符合质量标准,预防缺陷的发生。例如,制定质量计划、流程规范和培训员工。从源头预防质量问题,通过优化流程和标准,减少缺陷产生的可能性。
例如,对于细胞制备而言就要求[3],细胞制备实验室应具备《药品生产质量管理规范》(GMP)级别,有细胞采集、加工、检定、保存和临床应用全过程的标准操作程序(SOP)和完整的质量管理记录。制定并遵循本实验室维护SOP。遵循细胞产品质量控制标准(QC)并拥有与其配套的检测设备和检测方法。
我国《干细胞制剂质量控制及临床前研究指导原则(试行)》明确,为确保干细胞治疗的安全性和有效性,每批干细胞制剂均须符合现有干细胞知识和技术条件下全面的质量要求。

图片来自文献3
可以说,细胞实验室生产的细胞制品,需要根据要求进行一系列的细胞质量检测,以及针对干细胞制剂的特性,制定放行检验项目及标准。
质量检测贯穿细胞培养全程,精准监控细胞活性、纯度及微生物污染等指标,及时识别潜在风险。放行检测作为最终关卡,依据严格标准对成品细胞进行全面评估,确保其安全性与有效性达标后方可投入使用。
细胞质量检验内容:
(1)细胞鉴别:应当通过细胞形态、遗传学、代谢酶亚型谱分析、表面标志物及特定基因表达产物等检测,对不同供体及不同类型的干细胞进行综合的细胞鉴别。
(2)存活率及生长活性:采用不同的细胞生物学活性检测方法,如活细胞计数、细胞倍增时间、细胞周期、克隆形成率、端粒酶活性等,判断细胞活性及生长状况。
(3)纯度和均一性:通过检测细胞表面标志物、遗传多态性及特定生物学活性等,对制剂进行细胞纯度或均一性的检测。
(4)无菌试验和支原体检测:应依据现行版《中华人民共和国药典》中的生物制品无菌试验和支原体检测规程,对细菌、真菌及支原体污染进行检测。
(5)细胞内外源致病因子的检测:应结合体内和体外方法,根据每一细胞制剂的特性进行人源及动物源性特定致病因子的检测。另外还应检测逆转录病毒。
(6)内毒素检测:应依据现行版《中华人民共和国药典》中的内毒素检测规程,对内毒素进行检测。
(7)异常免疫学反应检测:异体来源干细胞制剂对人总淋巴细胞增殖和对不同淋巴细胞亚群增殖能力的影响,或对相关细胞因子分泌的影响,以检测干细胞制剂可能引起的异常免疫反应。
(8)致瘤性:对于异体来源的干细胞制剂或经体外复杂操作的自体干细胞制剂,须通过免疫缺陷动物体内致瘤试验,检验细胞的致瘤性。
(9)生物学效力试验:可通过检测干细胞分化潜能、诱导分化细胞的结构和生理功能、对免疫细胞的调节能力、分泌特定细胞因子、表达特定基因和蛋白等功能,判断干细胞制剂与治疗相关的生物学有效性。
对间充质干细胞,无论何种来源,应进行体外多种类型细胞(如成脂肪细胞、成软骨细胞、成骨细胞等)分化能力的检测,以判断其细胞分化的多能性(Multipotency)。除此以外,作为特定生物学效应试验,应进行与其治疗适应证相关的生物学效应检验。
(10)培养基及其他添加成分残余量的检测:应对制剂制备过程中残余的、影响干细胞制剂质量和安全性的成分,如牛血清蛋白、抗生素、细胞因子等进行检测。
AABB认证和中检院鉴定:
细胞质量的双重保障
目前,国际和国内在细胞质量方面有两个权威的认证机构:AABB和中国食品药品检定研究院(中检院)。
AABB认证是目前国际上最权威的细胞行业标准,涵盖采集、处理、储存、发放及治疗的全方位认证。
血液与生物治疗促进协会(the Association for the Advancement of Blood & Biotherapies,AABB)成立于1947年,是一个国际性非营利性协会,是输血医学和生物疗法质量体系标准认定、认证和实施的全球领.导者。AABB前身是美国血库协会,经过数十年的发展,AABB已成为全球输血和细胞治疗领域质量标准的标杆。
AABB认证是目前国际上最权威的细胞行业标准,其内容细化到每一个工作环节和操作流程,囊括采集、运输、制备、检测、冻存、发放等整个过程。作为目前国际上细胞库最权威认证,血液与生物治疗促进协会要求定期对拥有AABB认证的干细胞库进行复审,然后重新颁发证书。
这意味着,通过AABB认证的细胞库不仅仅是设备、服务、安全、基础设施、质量最“过硬”的机构,这种质量还拥有持续的保障。

中检院是国家药品监督管理局直属的事业单位,是国家检验药品、生物制品质量的法定机构和最高技术机构。通过中检院质量复核认定的细胞产品,标志着其生产工艺和质量管理体系均满足药品申报的条件,是企业具备临床级干细胞制剂生产能力的象征。
博雅生命备配完整的质量管理体系,除了同获得AABB认证和中检院鉴定,还通过了NRL、CAP、ISO9001、ICCBBA等国际国内权威机构的认证及鉴定。
小结
在这一则事件发生后,全球细胞治疗行业应该进行一场深刻反思:我们是否过于追求技术创新而忽视了质量基础?是否过于关注治疗效率而低估了安全风险?建立强大的质量体系需要投入大量资源,包括时间、人力和资金。但这种投入不是成本,而是投资——投资于生命安全,投资于行业信誉,最终也是投资于技术自身的可持续发展。真正优秀的质量体系不仅仅是为了满足监管要求,更是建立一种深入组织的质量文化。这种文化的核心是持续改进的理念和安全至上的价值观。
参考文献
【1】 韦薇,常卫红.关于细胞制剂产品质量研究与质量控制的一些思考[J].中国肿瘤生物治疗杂志, 2016(5):609-612,共4页.
【2】 马洁,刘彩霞,谭琴,等.细胞产品质量控制与质量管理[J].药物评价研究 2021年44卷2期, 273-292页, ISTIC, 2021:北京市科委企业技术创新平台建设.DOI:10.7501/j.issn.1674-6376.2021.02.005.